ГлавнаяСведения об образовательной организацииСтруктура и органы управления образовательной организацией

Структура и органы управления образовательной организацией

Сведения о структурных подразделениях (органах управления)

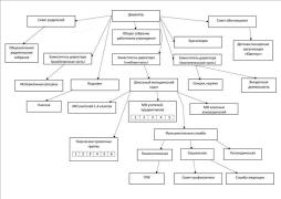
Схемы структурных подразделений (органов управления)
Схема структурных подразделений (органов управления)

Схема структурных подразделений (органов управления)


Представительства

Организация не имеет представительств



Филиалы

Организация не имеет филиалов